1、法律规定:
(1)《中华人民共和国安全生产法》第二十七条规定:生产经营单位的主要负责人和安全生产管理人员必须具备与本单位所从事的生产经营活动相应的安全生产知识和管理能力。
危险物品的生产、储存、装卸单位以及矿山、金属冶炼单位应当有注册安全工程师从事安全生产管理工作。鼓励其他生产经营单位聘用注册安全工程师从事安全生产管理工作。
(2)《注册安全工程师管理规定》第六条:从业人员300人以上的煤矿、非煤矿矿山、建筑施工单位和危险物品生产、经营单位,应当按照不少于安全生产管理人员15%的比例配备注册安全工程师;安全生产管理人员在7人以下的,至少配备1名。
前款规定以外的其他生产经营单位,应当配备注册安全工程师或者委托安全生产中介机构选派注册安全工程师提供安全生产服务。
2、薪资提升:83%的企业在招聘安全专员等岗位时优先录用注册安全工程师持证者。持证者薪资普遍比无证者高20%-50%,一线城市月薪可达1万元以上。
3、晋升基础:初级注册安全工程师证书对应助理工程师职称,是申请中级职称的必要条件。
4、人才缺口:全国安全工程师缺口约50万,初级岗位占比超60%,就业机会广泛。
5、人身安全:能够及时发现并解决身边存在的安全隐患,发生事故时懂应急救援。

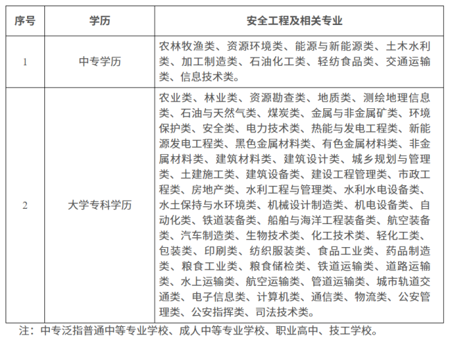
(中专及以上学历方可报考,高中不行)
1、具有安全工程及相关专业中专学历,从事安全生产业务满4年;或具有其他专业中专学历,从事安全生产业务满5年。
2、具有安全工程及相关专业大学专科学历,从事安全生产业务满2年;或具有其他专业大学专科学历,从事安全生产业务满3年。
3、具有大学本科及以上学历,从事安全生产业务。
注:专业工作年限的计算截止日期为考试当年的12月31日。
考试报名证明事项推行告知承诺制。根据资格考试报名证明事项告知承诺制有关规定,考生一旦正式报名考试,无论在考试前后,被发现有不实承诺情形或不符合报名条件的,均会给予报名无效、成绩无效或证书无效等处理。
•报考时间:每年4月份
•考试时间:每年6月份
•考试费用:110元(55元/科)
•准考证打印:考前一周
•专业方向与考试科目:


考试采用计算机化考试(机考)模式,以计算机作答的方式组织考试,使用统一的考试系统在全省各考区远程多地同步实施。
1、考试题型
•安全生产法律法规:70道单选题,每题1分;15道多选题,每题2分。
•安全生产实务:20道单选题,每题1分;4道案例分析题,每题20分。
2、考试成绩和合格标准
•成绩每年7月公布,总分100分,60分及格。
•初级注册安全工程师职业资格考试成绩实行2年为一个周期的滚动管理办法,参加考试人员必须在连续的2个考试年度内通过全部科目,方可取得初级注册安全工程师职业资格证书。
3、证书发放(只有电子证书)
•每年7-8月出证,广东省初级注册安全工程师职业资格考试合格人员制作电子证书或电子合格证明,不再发放纸质证书或合格证明。





上一篇:
无
下一篇:
2026年网络与信息安全管理员报考全攻略!